Berberine Alleviates Olanzapine Induced Adipogenesis Via The Ampka Srebp Pathway In 3t3 L1 Cells Abstract Europe Pmc
Differentiation of 3T3L1 cells into adipocytelike cells Seed cells in a sixwell plate at a density of 3x10 3 cells per cm 2 Grow cells in DMEM until a confluency of 70% is reached, changing the medium every 2–3 days Conflency should not exceed 70% before differentiation as this increases cell death after differentiationExpression of cidec was the most efficacious indicator of strong pparγ activation 3t3l1 cells treated with two known environmental pparγ ligands, tetrabromobisphenol a
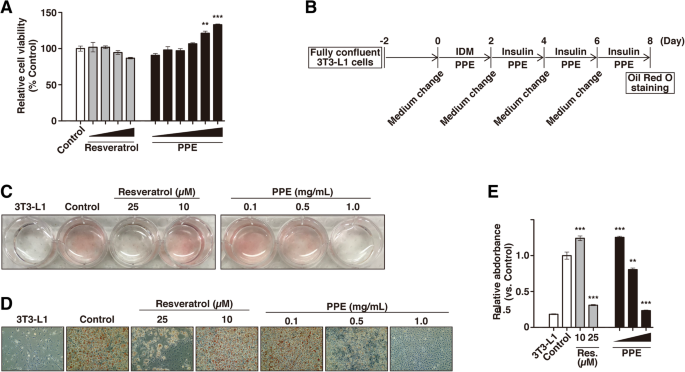
Oil red o staining protocol for 3t3-l1 cells
Oil red o staining protocol for 3t3-l1 cells-Oil Red O staining of adipocytes (12 well plate format) 1 Prepare Oil Red O Stock Solution a Oil Red O Stock Solution Dissolve 035 g Oil Red O (Sigma, Cat# O0625) in 100 ml of 100 %isopropanol Place on the stir plate for minimum of 1hr Filter (04 µMOil Red O Staining Protocol For Cells Server could not red o staining for cells this server could not understand Server could not oil o protocol for cells browser sent a request that this server could not understand This server could red o protocol for
Curcumin Represses Mouse 3t3 L1 Cell Adipogenic Differentiation Via Inhibiting Mir 17 5p And Stimulating The Wnt Signalling Pathway Effector Tcf7l2 Cell Death Disease
Oil RedO Staining of Adipocytes RNA extraction using RNeasy kit Skin Sample Preparation Tail Digest 3T3L1 Differentiation Protocol Materials Dulbeco's Modified Eagles Medium (DMEM, GibcoBRLCat# Plate the cells in proliferation media Here we show that a protocol with arbitrarily chosen parameters does not measure in the linear range and is not suitable for quantitative analysis (R 2 = 0077, p = 03), and develop and validate an optimized protocol for quantitative oil red O staining of cultured adipocytes 3T3L1 preadipocytes and adipocytes are fixed with 4% formaldehyde and stained with 02% oil red16/6/05 Bovine adipofibroblasts, 3T3L1 cells, L6 myogenic cells, and sheep satellite cells were allowed to proliferate for 48 h Oil redO (ORO) was dissolved in three different solvents isopropanol, propylene glycol and triethyl phosphate At 48 h, the proliferative cultures were stained with the three stains ORO stain prepared in both propylene glycol and triethyl phosphate
27/2/19 Cells were stained using our Oil Red O staining kitDetection of leptin using cell lysatesLeptin is a hormone that is primarily secreted by adipocytes and is involved in regulating hunger Leptin mouse ELISA kit (ab) was used to test leptin levels in cell lysates of 3T3L1 cells and adipocytelike cellsAdd 60% isopropanol to the cells and incubate for 5 minutes 3 Discard 60% isopropanol and cover the cells evenly with Oil Red O Working Solution Rotate the plate or dish, and incubate for 10– minutes 4 Discard the Oil Red O solution and wash the1/6/12 Fresh Oil Red O working solutions were prepared by mixing stock solution with distilled water (64), followed by incubation for min and further filtration Cells were washed twice with phosphatebuffered saline (PBS) and fixed with 4% formaldehyde (no 8, Perbio Science, Bonn, Germany) in PBS for 1 h at room temperature
Oil red o staining protocol for 3t3-l1 cellsのギャラリー
各画像をクリックすると、ダウンロードまたは拡大表示できます
A Representative Oil Red O Staining Of 3t3 L1 Cells In Absence And Download Scientific Diagram | ![]() A Representative Oil Red O Staining Of 3t3 L1 Cells In Absence And Download Scientific Diagram | ![]() A Representative Oil Red O Staining Of 3t3 L1 Cells In Absence And Download Scientific Diagram |
![]() A Representative Oil Red O Staining Of 3t3 L1 Cells In Absence And Download Scientific Diagram | ![]() A Representative Oil Red O Staining Of 3t3 L1 Cells In Absence And Download Scientific Diagram | ![]() A Representative Oil Red O Staining Of 3t3 L1 Cells In Absence And Download Scientific Diagram |
![]() A Representative Oil Red O Staining Of 3t3 L1 Cells In Absence And Download Scientific Diagram | ![]() A Representative Oil Red O Staining Of 3t3 L1 Cells In Absence And Download Scientific Diagram | ![]() A Representative Oil Red O Staining Of 3t3 L1 Cells In Absence And Download Scientific Diagram |
「Oil red o staining protocol for 3t3-l1 cells」の画像ギャラリー、詳細は各画像をクリックしてください。
![]() A Representative Oil Red O Staining Of 3t3 L1 Cells In Absence And Download Scientific Diagram | ![]() A Representative Oil Red O Staining Of 3t3 L1 Cells In Absence And Download Scientific Diagram | ![]() A Representative Oil Red O Staining Of 3t3 L1 Cells In Absence And Download Scientific Diagram |
![]() A Representative Oil Red O Staining Of 3t3 L1 Cells In Absence And Download Scientific Diagram | ![]() A Representative Oil Red O Staining Of 3t3 L1 Cells In Absence And Download Scientific Diagram | A Representative Oil Red O Staining Of 3t3 L1 Cells In Absence And Download Scientific Diagram |
![]() A Representative Oil Red O Staining Of 3t3 L1 Cells In Absence And Download Scientific Diagram | A Representative Oil Red O Staining Of 3t3 L1 Cells In Absence And Download Scientific Diagram | ![]() A Representative Oil Red O Staining Of 3t3 L1 Cells In Absence And Download Scientific Diagram |
「Oil red o staining protocol for 3t3-l1 cells」の画像ギャラリー、詳細は各画像をクリックしてください。
![]() A Representative Oil Red O Staining Of 3t3 L1 Cells In Absence And Download Scientific Diagram | ![]() A Representative Oil Red O Staining Of 3t3 L1 Cells In Absence And Download Scientific Diagram | ![]() A Representative Oil Red O Staining Of 3t3 L1 Cells In Absence And Download Scientific Diagram |
![]() A Representative Oil Red O Staining Of 3t3 L1 Cells In Absence And Download Scientific Diagram | ![]() A Representative Oil Red O Staining Of 3t3 L1 Cells In Absence And Download Scientific Diagram | ![]() A Representative Oil Red O Staining Of 3t3 L1 Cells In Absence And Download Scientific Diagram |
![]() A Representative Oil Red O Staining Of 3t3 L1 Cells In Absence And Download Scientific Diagram | ![]() A Representative Oil Red O Staining Of 3t3 L1 Cells In Absence And Download Scientific Diagram | A Representative Oil Red O Staining Of 3t3 L1 Cells In Absence And Download Scientific Diagram |
「Oil red o staining protocol for 3t3-l1 cells」の画像ギャラリー、詳細は各画像をクリックしてください。
![]() A Representative Oil Red O Staining Of 3t3 L1 Cells In Absence And Download Scientific Diagram | ![]() A Representative Oil Red O Staining Of 3t3 L1 Cells In Absence And Download Scientific Diagram | ![]() A Representative Oil Red O Staining Of 3t3 L1 Cells In Absence And Download Scientific Diagram |
![]() A Representative Oil Red O Staining Of 3t3 L1 Cells In Absence And Download Scientific Diagram | A Representative Oil Red O Staining Of 3t3 L1 Cells In Absence And Download Scientific Diagram | ![]() A Representative Oil Red O Staining Of 3t3 L1 Cells In Absence And Download Scientific Diagram |
![]() A Representative Oil Red O Staining Of 3t3 L1 Cells In Absence And Download Scientific Diagram | A Representative Oil Red O Staining Of 3t3 L1 Cells In Absence And Download Scientific Diagram | ![]() A Representative Oil Red O Staining Of 3t3 L1 Cells In Absence And Download Scientific Diagram |
「Oil red o staining protocol for 3t3-l1 cells」の画像ギャラリー、詳細は各画像をクリックしてください。
![]() A Representative Oil Red O Staining Of 3t3 L1 Cells In Absence And Download Scientific Diagram | ![]() A Representative Oil Red O Staining Of 3t3 L1 Cells In Absence And Download Scientific Diagram | ![]() A Representative Oil Red O Staining Of 3t3 L1 Cells In Absence And Download Scientific Diagram |
![]() A Representative Oil Red O Staining Of 3t3 L1 Cells In Absence And Download Scientific Diagram | ![]() A Representative Oil Red O Staining Of 3t3 L1 Cells In Absence And Download Scientific Diagram | ![]() A Representative Oil Red O Staining Of 3t3 L1 Cells In Absence And Download Scientific Diagram |
![]() A Representative Oil Red O Staining Of 3t3 L1 Cells In Absence And Download Scientific Diagram | ![]() A Representative Oil Red O Staining Of 3t3 L1 Cells In Absence And Download Scientific Diagram | ![]() A Representative Oil Red O Staining Of 3t3 L1 Cells In Absence And Download Scientific Diagram |
「Oil red o staining protocol for 3t3-l1 cells」の画像ギャラリー、詳細は各画像をクリックしてください。
![]() A Representative Oil Red O Staining Of 3t3 L1 Cells In Absence And Download Scientific Diagram | ![]() A Representative Oil Red O Staining Of 3t3 L1 Cells In Absence And Download Scientific Diagram | ![]() A Representative Oil Red O Staining Of 3t3 L1 Cells In Absence And Download Scientific Diagram |
![]() A Representative Oil Red O Staining Of 3t3 L1 Cells In Absence And Download Scientific Diagram | ![]() A Representative Oil Red O Staining Of 3t3 L1 Cells In Absence And Download Scientific Diagram | ![]() A Representative Oil Red O Staining Of 3t3 L1 Cells In Absence And Download Scientific Diagram |
A Representative Oil Red O Staining Of 3t3 L1 Cells In Absence And Download Scientific Diagram | ![]() A Representative Oil Red O Staining Of 3t3 L1 Cells In Absence And Download Scientific Diagram | ![]() A Representative Oil Red O Staining Of 3t3 L1 Cells In Absence And Download Scientific Diagram |
「Oil red o staining protocol for 3t3-l1 cells」の画像ギャラリー、詳細は各画像をクリックしてください。
![]() A Representative Oil Red O Staining Of 3t3 L1 Cells In Absence And Download Scientific Diagram | ![]() A Representative Oil Red O Staining Of 3t3 L1 Cells In Absence And Download Scientific Diagram | A Representative Oil Red O Staining Of 3t3 L1 Cells In Absence And Download Scientific Diagram |
A Representative Oil Red O Staining Of 3t3 L1 Cells In Absence And Download Scientific Diagram | A Representative Oil Red O Staining Of 3t3 L1 Cells In Absence And Download Scientific Diagram | A Representative Oil Red O Staining Of 3t3 L1 Cells In Absence And Download Scientific Diagram |
![]() A Representative Oil Red O Staining Of 3t3 L1 Cells In Absence And Download Scientific Diagram | ![]() A Representative Oil Red O Staining Of 3t3 L1 Cells In Absence And Download Scientific Diagram | ![]() A Representative Oil Red O Staining Of 3t3 L1 Cells In Absence And Download Scientific Diagram |
「Oil red o staining protocol for 3t3-l1 cells」の画像ギャラリー、詳細は各画像をクリックしてください。
![]() A Representative Oil Red O Staining Of 3t3 L1 Cells In Absence And Download Scientific Diagram | ![]() A Representative Oil Red O Staining Of 3t3 L1 Cells In Absence And Download Scientific Diagram | ![]() A Representative Oil Red O Staining Of 3t3 L1 Cells In Absence And Download Scientific Diagram |
![]() A Representative Oil Red O Staining Of 3t3 L1 Cells In Absence And Download Scientific Diagram | ![]() A Representative Oil Red O Staining Of 3t3 L1 Cells In Absence And Download Scientific Diagram | ![]() A Representative Oil Red O Staining Of 3t3 L1 Cells In Absence And Download Scientific Diagram |
A Representative Oil Red O Staining Of 3t3 L1 Cells In Absence And Download Scientific Diagram | ![]() A Representative Oil Red O Staining Of 3t3 L1 Cells In Absence And Download Scientific Diagram | A Representative Oil Red O Staining Of 3t3 L1 Cells In Absence And Download Scientific Diagram |
「Oil red o staining protocol for 3t3-l1 cells」の画像ギャラリー、詳細は各画像をクリックしてください。
![]() A Representative Oil Red O Staining Of 3t3 L1 Cells In Absence And Download Scientific Diagram | A Representative Oil Red O Staining Of 3t3 L1 Cells In Absence And Download Scientific Diagram | ![]() A Representative Oil Red O Staining Of 3t3 L1 Cells In Absence And Download Scientific Diagram |
A Representative Oil Red O Staining Of 3t3 L1 Cells In Absence And Download Scientific Diagram | ![]() A Representative Oil Red O Staining Of 3t3 L1 Cells In Absence And Download Scientific Diagram | ![]() A Representative Oil Red O Staining Of 3t3 L1 Cells In Absence And Download Scientific Diagram |
![]() A Representative Oil Red O Staining Of 3t3 L1 Cells In Absence And Download Scientific Diagram | ![]() A Representative Oil Red O Staining Of 3t3 L1 Cells In Absence And Download Scientific Diagram | ![]() A Representative Oil Red O Staining Of 3t3 L1 Cells In Absence And Download Scientific Diagram |
「Oil red o staining protocol for 3t3-l1 cells」の画像ギャラリー、詳細は各画像をクリックしてください。
![]() A Representative Oil Red O Staining Of 3t3 L1 Cells In Absence And Download Scientific Diagram | ![]() A Representative Oil Red O Staining Of 3t3 L1 Cells In Absence And Download Scientific Diagram | ![]() A Representative Oil Red O Staining Of 3t3 L1 Cells In Absence And Download Scientific Diagram |
![]() A Representative Oil Red O Staining Of 3t3 L1 Cells In Absence And Download Scientific Diagram | ![]() A Representative Oil Red O Staining Of 3t3 L1 Cells In Absence And Download Scientific Diagram | ![]() A Representative Oil Red O Staining Of 3t3 L1 Cells In Absence And Download Scientific Diagram |
![]() A Representative Oil Red O Staining Of 3t3 L1 Cells In Absence And Download Scientific Diagram | ![]() A Representative Oil Red O Staining Of 3t3 L1 Cells In Absence And Download Scientific Diagram | ![]() A Representative Oil Red O Staining Of 3t3 L1 Cells In Absence And Download Scientific Diagram |
「Oil red o staining protocol for 3t3-l1 cells」の画像ギャラリー、詳細は各画像をクリックしてください。
![]() A Representative Oil Red O Staining Of 3t3 L1 Cells In Absence And Download Scientific Diagram | ![]() A Representative Oil Red O Staining Of 3t3 L1 Cells In Absence And Download Scientific Diagram | ![]() A Representative Oil Red O Staining Of 3t3 L1 Cells In Absence And Download Scientific Diagram |
A Representative Oil Red O Staining Of 3t3 L1 Cells In Absence And Download Scientific Diagram | A Representative Oil Red O Staining Of 3t3 L1 Cells In Absence And Download Scientific Diagram | ![]() A Representative Oil Red O Staining Of 3t3 L1 Cells In Absence And Download Scientific Diagram |
A Representative Oil Red O Staining Of 3t3 L1 Cells In Absence And Download Scientific Diagram | A Representative Oil Red O Staining Of 3t3 L1 Cells In Absence And Download Scientific Diagram | ![]() A Representative Oil Red O Staining Of 3t3 L1 Cells In Absence And Download Scientific Diagram |
「Oil red o staining protocol for 3t3-l1 cells」の画像ギャラリー、詳細は各画像をクリックしてください。
![]() A Representative Oil Red O Staining Of 3t3 L1 Cells In Absence And Download Scientific Diagram | ![]() A Representative Oil Red O Staining Of 3t3 L1 Cells In Absence And Download Scientific Diagram | ![]() A Representative Oil Red O Staining Of 3t3 L1 Cells In Absence And Download Scientific Diagram |
![]() A Representative Oil Red O Staining Of 3t3 L1 Cells In Absence And Download Scientific Diagram | ![]() A Representative Oil Red O Staining Of 3t3 L1 Cells In Absence And Download Scientific Diagram |
15/4/07 I have 3T3L1 cells and now they are at day 3 of differentiationi will do oil red o staining after fully differentiationBut all protocols that i've read say, fixation on a slideSo what can i do?Start the cell growth from beginning on a slide or can i do this staining on 6well plates?4 Stain with filtered oil redO for 10 min at room temp Blot 5 60% isopropyl alcohol for 2 min at room temp Blot 6 Rinse once with dH Blot 7 Stain with Hematoxylin for 10 sec Blot 8 Rinse with automation buffer 3 4 times 9 Rinse once with dH 10 Mount a coverslip onto the slide with warmed glycerol gelatin REFERENCE
Incoming Term: oil red o staining protocol for 3t3-l1 cells,






















































































0 件のコメント:
コメントを投稿